摘要:培育建设国际消费中心城市是党中央构建新发展格局的重大决策,沈阳立足东北亚区域核心节点与老工业基地转型背景,以“服务双循环、引领东北亚的区域性国际消费中心城市”为定位,凭借消费规模持续扩容、区位枢纽优势突出、文化与商业底蕴深厚等基础条件,通过构建国际化消费生态、完善消费服务设施、推动文旅商融合等举措,取得了社会消费品零售总额稳步增长、居民消费水平提升等显著成效。但建设过程中仍面临消费转化效率偏低、特色消费竞争力不足、商业供给结构失衡、内外贸协同不畅、数字化赋能滞后、首店经济与国际化程度低、市场生态环境待优化等问题。为此,沈阳需通过深化文旅消费供给改革、构建内外贸融合体系、推进数字化场景赋能、培育高端消费生态、优化消费配套环境等靶向性对策,全面提升消费能级,助力打造面向东北亚、具有区域影响力的国际消费中心城市,为东北、辽宁全面振兴注入新动能。
关键词:国际消费中心城市;消费升级;区域辐射;数字化场景赋能
国际消费中心城市是指“具有全球资源配置能力、辐射带动效应显著、消费品质与创新水平领先”的核心城市载体。培育建设国际消费中心城市是党中央着眼构建新发展格局作出的重大决策部署,对提振消费、推动高质量发展、更好满足人民美好生活需要具有重要意义。在双循环新发展格局下,沈阳正积极培育具有国际吸引力的消费新高地、提升城市发展新能级,致力于打造为面向东北亚、具有区域影响力的国际消费中心城市,为东北、辽宁全面振兴注入强劲的新动能。
一、沈阳建设国际消费中心城市的定位与基础
(一)服务双循环、引领东北亚的区域性国际消费中心城市
2024年,国务院关于《沈阳市国土空间总体规划(2021—2035年)》的批复中,将沈阳定位为东北亚国际化中心城市,国家历史文化名城以及国际性综合交通枢纽城市。沈阳的核心功能定位是全国先进制造业基地、东北现代服务业中心、区域性科技创新高地。从建设国际消费中心城市的功能定位来看,沈阳是区域经济一体化的关键支点。作为东北地区的中心城市与环渤海经济圈重要节点,沈阳凭借“承东启西、连接南北、辐射东北亚”的区位优势,能够通过资源配置和产业协同带动周边城市发展,形成以沈阳为中心的消费辐射网络。此外,沈阳还是东北亚开放合作的消费高地。能够依托开放平台与区位优势,聚焦日韩俄等东北亚客群,强化跨境消费的区位支撑,成为东北亚商品进入中国市场的“首站枢纽”,推动区域内“商品流”的双向畅通。
从特色定位来看,沈阳立足东北亚区域中心的区位特质与老工业基地转型发展的时代背景,精准锚定自身核心优势,构建与其他城市错位互补的发展定位,以差异化路径激活区域消费潜能,推动国际消费中心城市建设实现多元协同的发展态势。人民网研究院“城市形象”系列研究报告指出,沈阳是“国际范”与“烟火味”并存的消费强劲之城。相较于其他城市的特色定位:北京、上海致力于建设全球新品首发地、国潮消费策源地、服务消费标杆地的全国性乃至全球性的国际消费中心城市;杭州以“数字消费引领型国际消费中心”为定位;南京主打“历史底蕴+精致生活”的消费场景;武汉强调“国家中心城市消费引领区”;西安依托“文化消费特色型国际消费中心”为定位;郑州以“中华经典、世界品牌、时代时尚”为特色定位。沈阳则突出“东北亚跨境消费门户”特质优化跨境消费场景,以“文旅商工深度融合”特色构建的多元消费矩阵打造“活力沈阳”的消费名片,强化对东北区域的消费聚合能力,形成“活力承接”的定位差异,从而塑造具有独特文化吸引力的国际消费城市形象。
(二)消费活跃程度:规模持续扩容与升级动能强劲
2024年,沈阳市消费市场延续活跃势头,居民消费能力持续释放,城镇居民人均消费支出达到42829元,较2023年增长6.5%,增速显著高于收入增长水平,展现出消费对经济增长的强劲拉动作用。沈阳城镇居民人均消费支出高于全国其他国际中心城市,包括两个国际消费中心城市天津和重庆(见图1)。杭州的城镇居民人均消费最高,达到54980元,紧随其后的是上海、北京、广州,沈阳与武汉相持平。沈阳城镇居民人均消费支出这一增长既得益于居民收入的稳步提升(2024年城镇居民人均可支配收入同比增长4.6%),也反映出消费环境优化与供给升级对需求的激活效应。同时,乡村消费潜力同步释放,农村居民人均消费支出18331元,同比增长6.8%,增速高于城镇,显示全域消费市场的均衡发展态势。由此可见,沈阳具备作为东北核心城市的消费优势,拥有为国际消费中心城市建设奠定了坚实的内需基础。

从人均储蓄来看,2024年沈阳居民储蓄规模与人均水平都保持高位,展现出扎实的财富积累基础,为消费潜力释放提供了有力保障。根据《2024年沈阳市国民经济和社会发展统计公报》数据,2024年沈阳市住户存款余额达16295.6亿元,以924.3万常住人口计算,人均存款余额约176302元,跻身全国重点城市人均存款17万元以上梯队,显著高于10.7万元的全国平均水平。此外,2024年,沈阳居民储蓄率为37.2%,现实数据既体现了东北居民坚实的储蓄基础,也反映出沈阳作为区域核心城市的财富集聚效应。从收支关系看,储蓄与消费形成良性互动,构成后续消费升级的“资金池”。这种“储蓄有底蕴、消费有活力”的均衡特征,既源于居民收入的稳步增长,也得益于沈阳在商圈升级、品牌集聚等方面的持续发力。随着更多知名品牌进驻、消费环境不断优化,储蓄转化为消费的潜力将进一步释放,为国际消费中心城市建设注入持久动力。
(三)区位辐射作用:枢纽优势突出与区域带动显著
1.区域带动作用显著
在区域经济发展与城市功能研究中,首位度是衡量城镇体系内发展要素向核心城市集聚程度的关键概念,而GDP首位度作为首位度的核心量化指标,更是评估城市在所属区域中经济实力、战略地位及辐射带动能力的重要依据。GDP首位度高的城市对周边地区的发展具有较大的辐射和带动作用,能够吸引更多的投资、人才和资源聚集,促进区域内的经济发展和转型升级。此外,消费产业首位度是衡量城市消费能级与区域引领力的关键指标,不仅能体现城市对消费产业的培育成效,更能反映城市消费市场的活力、居民消费能力及消费升级趋势。
从GDP首位度来看,2024年,沈阳GDP首位度为27.7%,相比之下,沈阳比最高的西安(37.5%)低9.8个百分点,低于武汉(35.2%)7.5个百分点,高于杭州(24.25%)3.45个百分点,高于郑州(22.8%)4.9个百分点。数据表明,尽管沈阳在全国重点城市的经济总量引领性上,与西安、武汉等头部城市仍存在一定差距,但相较于杭州、郑州等同类城市已展现出微弱优势。从发展潜力来看,沈阳作为东北区域经济核心,若能在先进装备制造、数字经济等优势产业升级上持续发力,同时深化与周边城市的产业协同,进一步扩大经济辐射范围,未来GDP首位度有望实现稳步提升,从而强化在东北乃至环渤海地区的经济战略地位。

从消费产业首位度来看,2024年,沈阳消费产业首位度达40.57%,相较于消费产业首位度最高的西安(43.6%),仅低3.03个百分点;高于武汉(24.05%)16.52个百分点,高于杭州(27%)13.57个百分点,高于郑州(21.62%)19.25个百分点。这些数据充分印证,沈阳在全国重点城市的消费领域已形成显著优势,尤其在东北地区,其消费核心地位无可替代。消费产业的强势表现,既能直接带动民生改善,提升居民生活品质,更能为经济增长注入持久动力。持续优化消费环境、引入更多首店经济与特色消费场景、完善消费配套设施,必将进一步放大消费产业优势,为经济高质量发展提供更坚实的支撑。
2.区位条件优越
沈阳是东北亚区域核心节点城市,其区位禀赋与枢纽功能深度契合国际消费中心城市“集聚资源、辐射市场”的核心需求,构成差异化建设的重要基础支撑。
从区位属性来看,沈阳地处东北亚地理几何中心,南接京津冀协同发展圈、北连东北三省腹地、东望朝鲜半岛与日本海、西通蒙古及俄罗斯远东地区,是我国东北内陆连接环渤海经济圈、面向东北亚开放的“双门户”。这一战略位置不仅使其成为长三角、珠三角等南方消费市场与东北全域消费需求对接的“中转节点”,更能直接辐射东北亚约3亿人口的潜在消费市场:2小时车程可覆盖辽宁全域及吉林、内蒙古东部重点城市,3小时航空圈可直达首尔、平壤、符拉迪沃斯托克等东北亚主要城市,为吸引区域外消费人群、集聚国际消费资源提供了天然地理优势。
在枢纽功能建设上,沈阳已形成“空铁陆海”多式联运的立体交通网络,为消费资源流动与消费场景拓展提供高效通道保障。从航空枢纽来看,沈阳桃仙国际机场是东北吞吐量最大的航空港,已开通至东京、大阪、首尔等20余条国际航线。从铁路枢纽来看,作为东北铁路网的“心脏”,沈阳站、沈阳北站、沈阳南站构成复合型铁路枢纽,京哈高铁、沈大高铁等干线在此交汇,实现“1小时到长春、2小时到大连、4小时到北京”的通勤圈。从陆海联动枢纽来看,依托“沈阳陆港”国家物流枢纽建设,通过沈大高速、辽中环线高速等密集路网,与大连港、营口港实现“无缝衔接”,形成“港口后移、就地办单”的陆海联运模式。从国际陆路枢纽来看,中欧班列(沈阳)集结中心已开通至德国杜伊斯堡、俄罗斯莫斯科等12条线路,构建起“三通道六口岸”的陆路开放格局,不仅将东北亚商品通过“陆上丝绸之路”运往欧洲,更能将中亚、欧洲特色商品引入沈阳消费市场,同时运输时效较海运缩短3/4、成本仅为空运1/5,为沈阳打造“国际商品集散中心”提供了物流竞争力。
综上可见,沈阳的区位与枢纽优势并非单一的地理便利,而是形成了辐射国内区域、衔接东北亚、联动全球的多层次网络,既能够高效承接京津冀、长三角的消费溢出,又能深度挖掘东北亚跨境消费潜力,更可通过国际物流通道丰富消费供给。这种“内外联通、海陆空协同”的优势,为沈阳集聚消费资源、拓展消费场景、提升消费便利度提供了坚实硬件支撑,是其建设国际消费中心城市不可替代的天然基石。
(四)消费场景基础:特色文化内核与百年商业底蕴
沈阳的消费场景基础,以“特色文化内核”为精神灵魂、“百年商业底蕴”为发展底色,二者深度耦合形成“有记忆、有体验、有辨识度”的消费生态,成为建设国际消费中心城市的核心支撑。
特色文化内核,为消费场景注入独特灵魂。沈阳依托历史文化、红色文化、工业文化、多民族等特色资源,将文化符号转化为可感知、可消费的体验内容,让消费场景摆脱同质化困境。从历史文脉来看,两千多年的建城史留下沈阳故宫、张氏帅府等世界级文化遗产,清文化、民国文化的物质遗存遍布全城,方城片区以沈阳故宫、张氏帅府为核心,这种“城央有遗产、街巷见历史”的空间特征,是打造文化消费场景的天然素材,无需凭空创造即可实现“历史场景具象化”。从工业记忆看,“共和国工业长子”的工业遗存转化为独特消费场景。铁西区作为“东方鲁尔”,诞生了新中国几百个工业第一,原沈阳重型机器厂、红梅味精厂等老厂房留存的钢结构、天车、发酵罐等工业遗迹,是全国罕见的“工业遗产集群”,这种“工业锈带”并非需要改造的负担,而是可直接转化为消费场景的独特资源。如1905文创园保留沈阳重型机器厂老厂房的钢铁架构,以“工业风+文艺范”举办年度创意市集、独立戏剧演出;红梅文创园用发酵罐、管道等工业遗迹作背景,举办摇滚音乐节、艺术展览,形成“为一场演出赴一座城”的消费效应。从多民族文化来看,锡伯族家庙、西塔朝鲜族文化街等载体,承载着满族、朝鲜族、回族等多民族的民俗与消费习惯,这种“多民族文化共生”的空间格局,为打造多元消费场景提供了先天的文化土壤。西塔街的朝鲜族歌舞、特色餐饮,老北市的二人转剧场、满族民俗体验,构建起多元文化消费场景,成为东北亚客群感受民族文化的重要窗口。
百年商业底蕴,是东北领先的载体集群根基。沈阳的商业载体并非近年突击建设的成果,而是百年商业积淀形成的自然集群。中街、太原街等核心商圈拥有上百年历史,从清末民初的“奉天商埠地”到如今的时尚消费集聚地,商业基因的传承使其天然具备“商圈辐射力”。这种商业积淀直接表现为载体集群的先天优势:截至2024年10月,全市拥有亿元以上商品交易市场67个,“国字号”及省、市级商业街45条,万象城、恒隆广场等高端商场与万达、中兴等亲民商业形成互补,“高端+大众”“传统+现代”的商业载体格局,亦是百年消费需求迭代中自然形成的,而非刻意规划的结果。更值得关注的是,沈阳故宫、辽宁博物馆等21家博物馆,15个文化馆,23座城市书房的密集分布,为“文旅商融合场景”提供了现成的文化载体,构成了“商业空间+文化空间”联动的先天基础。可以看出,这些商圈场景项目,是对沈阳资源禀赋的合理利用与活化,而非无本之木的创造,是客观存在的基础与禀赋,也是沈阳建设国际消费中心城市最核心的底气所在。
二、沈阳建设国际消费中心城市的举措与成效
为加快建设面向东北亚、具有区域影响力的国际消费中心城市,沈阳市围绕城市消费圈层、物流通道、消费资源等多方面开展一系列政策措施,旨在将沈阳建设成为国际国内时尚消费集聚地、商品集散枢纽站、休闲旅游新地标、高品质生活服务示范区以及东北新经济发展引领区。在各项政策引领下,2024年沈阳全市社会消费品零售总额实现4372.6亿元,比上年增长3.9%,高于全国0.4个百分点,沈阳加快国际消费中心城市的建设步伐取得较大成效。
(一)多维构建国际化消费生态
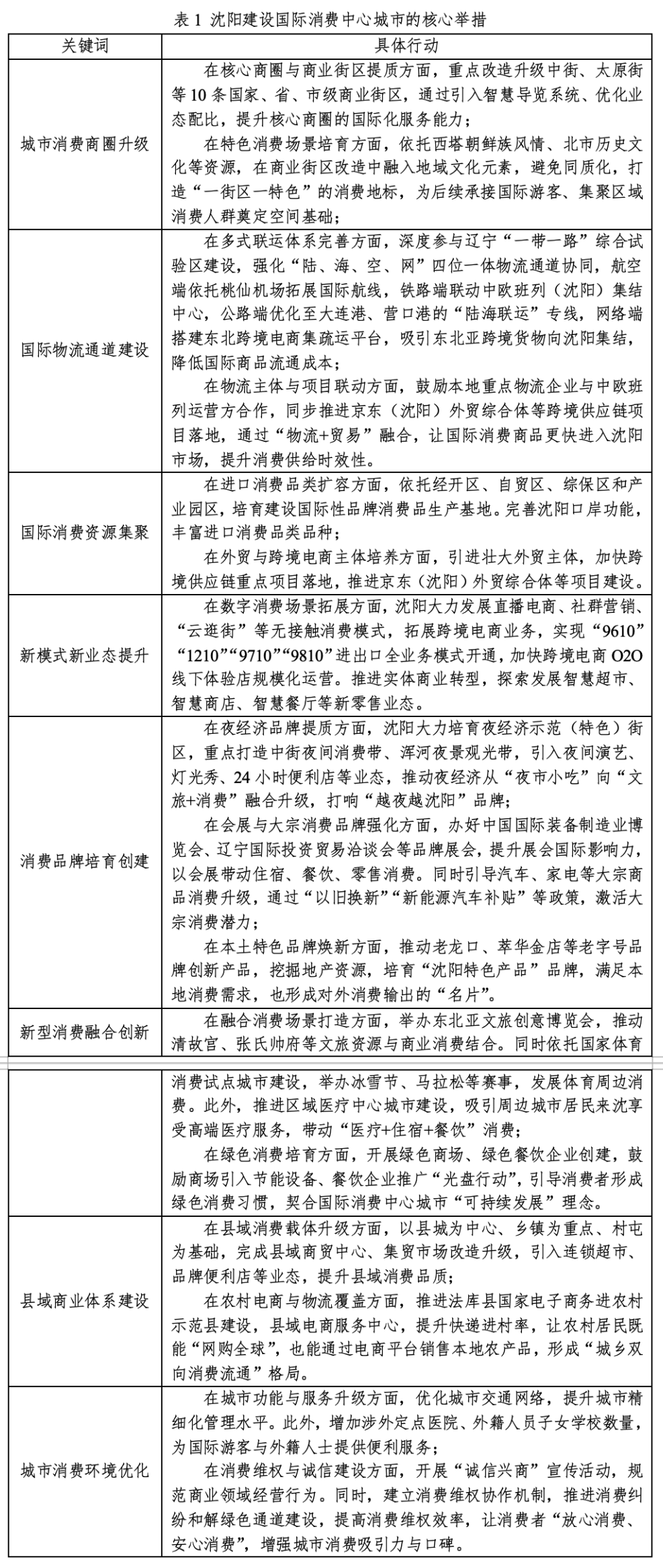
沈阳围绕持续壮大社会消费总量、稳定增长国际贸易规模、不断增强区域消费资源集聚、加快提升城市商贸活力、持续优化国际消费环境等年度目标,持续落实八大专项行动。第一,城市消费商圈升级,围绕“核心商圈引领、便民场景兜底、特色街区赋能”,全面优化消费空间布局;第二,国际物流通道建设,立足沈阳“东北亚交通枢纽”定位,以物流通道建设破解国际消费资源“进得来、散得开”难题;第三,国际消费资源集聚,聚焦“国际品牌、进口商品、外贸主体”三大核心,提升消费供给的国际化水平;第四,新模式新业态提升,顺应消费升级趋势,以数字化转型激活传统消费、培育新型消费;第五,消费品牌培育创建,依托沈阳文化与产业特色,培育具有辨识度的消费品牌,增强城市消费吸引力;第六,新型消费融合创新,立足沈阳“工业文化、冰雪资源、医疗基础”优势,拓展消费新场景、新领域;第七,县域商业体系建设,着眼“全域消费”,以县域为纽带,打通城市消费向农村延伸的通道;第八,城市消费环境优化,以“宜居宜业宜游”为目标,优化消费软环境,提升国际消费者与本地居民的消费满意度。

(二)居民消费水平大幅提高
2024年,沈阳持续推进落实《沈阳市恢复和扩大消费的政策措施》,稳定汽车、住房等大宗消费。在促进汽车消费方面,开展汽车消费补贴活动,累计补贴资金15亿元,惠及车主10.05万人,全市实现新车销量26.64万辆,较2023年增加3.18万辆,同比增长13.6%。其中,沈阳共销售新能源汽车11.23万辆,同比增长69.1%;年末新能源汽车保有量达22.5万辆,较2023年增长1.1倍。其中报废老旧乘用汽车购买新能源汽车的补贴提至每辆2万元,售卖旧车置换新能源新车最高可获1.3万元补贴等政策,成为推动新能源汽车消费增长的重要动力。。此外,2024年沈阳从供需两端发力,全年出台“5+40+7”项房地产相关政策,涵盖下调存量房贷利率、降低公积金贷款首付比例至15%、实施“卖旧买新”补贴等多重举措。其中针对“卖旧买新”的家庭,给予购买新建商品住房每平方米100元的补贴,助力4553户家庭实现住房改善。2024年沈阳通过举办四季房交会、开展“约沈阳悦购房”等系列活动,累计促成商品住宅成交10528套,成交面积达120万平方米。从全年数据来看,沈阳实现商品房销售522.6万平方米,虽同比下降1.5%,但降幅较年初持续10个月收窄。房价呈现前低后高走势,12月新建商品住宅环比、同比指数均上涨0.3个百分点,外地人购房占比提升至35.3%,房地产市场止跌回稳的态势基本形成。
另一方面,2024年沈阳基本生活类商品零售保持稳健增长态势,饮料类、服装鞋帽针纺织品类、粮油食品类、日用品类商品零售额分别增长30.7%、7.2%、11.8%、5.1%,民生消费基础持续夯实。升级类商品零售增势强劲,成为消费增长核心动力,1-2级能效家电、智能家电和音像器材类、新能源汽车类商品零售额增速均超30%,其中智能家用电器类增长45.3%、体育娱乐用品类增长33.8%,绿色智能消费趋势凸显。网上零售稳步扩容,全市限额以上实物商品网上零售额546.9亿元,增长3.8%,占限额以上实物商品零售额的比重达26.7%,线上消费渠道持续优化。
此外,2024年沈阳市社会消费品零售总额占城市GDP比重为48.44%,相比之下,杭州市消费占GDP比重为36.07%,深圳为28.9%,南京为46.23%,西安为36.91%,北京为28.24%。消费占GDP比重不仅反映了经济增长的动力结构,同时也是反映经济增长是否惠及民生的重要指标。由此可见,2024年,在全国消费中心城市中,沈阳内需驱动经济发展在全国城市处于领先地位,同时说明沈阳经济增长有效转化为居民购买力,即沈阳市一系列促进民生消费举措显著释放居民购买力。
(三)消费服务设施不断完善
2024年,沈阳落实《关于沈阳市恢复和扩大消费政策措施》,从加快建设区域消费中心、推动便民生活圈试点建设、推进完整社区建设、补齐消费基础设施短板等方面完善消费服务设施。在商业街区建设方面,已形成中街、太原街等10个国家、省、市级重点商业街区。在试点生活圈建设方面,2024年,沈阳围绕吃、住、行、游、购、娱等场景,整合辖区内的商街商户、文旅景点等不同业态的线上线下商家资源,提供消费券领取、本地生活服务、研学体验等多功能服务。在物流建设方面,新建县级寄递公共配送中心4处,乡镇邮政快递网点实现全覆盖,建成农村寄递物流综合服务站750个,占建制村比例达到50%以上。在推进“互联网+明厨亮灶”建设方面,持续推进社会餐饮、中央集配单位建设“互联网+明厨亮灶”,截至2024年初,“互联网+明厨亮灶”餐饮单位达到225家。在提升公共交通设施方面,2024年,年末地铁运营里程达182.1公里,全年客运量6.5亿人次,在建线路5条共96.5公里;公交运营线路328条,线路长度5488.4公里,96%的公交线路可与地铁无缝衔接,所有地铁站周边150米内均有公交站点,还建立了“八横九纵”公交夜间出行网络,部分线路延时至24时。此外,为方便出行增加停车位供给,沈阳持续推进行政事业单位专有停车场限时开放、闲置人防泊位盘活、闲置地块临时停车场建设等工作,2024年扩容公共及配建停车泊位10.4万个,同时推进6个复合式立体停车楼工程项目建设。
(四)文旅商消费动能强劲
2024年,沈阳持续深化《沈阳市进一步推动经济稳中向上稳中向好若干措施》等政策落地,通过举办高品质文旅活动、打造新型文旅消费品牌等措施,并通过举办制博会、汽博会、辽洽会等品牌展会,开展四季游主题活动,进一步激发文旅消费活力,促进文旅产业高质量发展。2024年,沈阳市文旅凭借春晚分会场、中秋晚会等IP加持及多元文旅活动出圈,文旅市场热度持续高涨,全年接待国内游客首次突破2亿人次,实现国内旅游消费超2000亿元,旅游三年倍增目标提前一年实现。其中多个假期旅游数据表现亮眼,2024年春节期间,全市累计接待国内游客1112.13万人次,实现国内旅游收入151.47亿元,按可比口径分别同比增长124.20%和254.85%;中秋三天假期,累计接待国内游客435.30万人次,实现国内旅游消费35.6亿元。各项数据印证沈阳文旅消费市场火爆态势,其先后斩获“全国游客满意十佳城市”“全国冰雪旅游十佳城市”等多项荣誉。
此外,为吸引本地游客出门消费、释放外地游客消费潜力,2024年沈阳加码推出“政策+活动+补贴”三维促消费组合拳,成效显著。全年累计投入财政资金超9.68亿元,通过多轮次、广覆盖的消费券发放激活市场活力,其中仅新春消费券、汽车消费补贴等直接促消费资金达2.1亿元,带动汽车、家电、餐饮等行业消费66.82亿元,政策杠杆效应凸显。与银联、携程、美团等平台合作,连续4年投入市财政资金5000万元用于发放文旅惠民消费券,覆盖11类文旅消费场景,惠及消费者近90万人次、商户1.3万家,直接拉动消费效应作用3.3倍,间接拉动消费作用超9倍。举办文商旅促消费活动。举办“新春购物节”、“绿色消费季”、“金秋消费季”、“寒冬不寒想购就GO”、“寒冬暖咖,焙感香浓”等系列主题促消费活动1054场,带动金银珠宝、住宿、餐饮零售分别增长24.3%、41.1%和33.5%。
(五)消费场景不断更新升级
2024年,沈阳市持续完善消费品牌建设、培育高品质消费场景,以“文旅+”系列,丰富新型消费业态,加速文商旅融合场景。一是以“文旅+工业”活化利用工业遗产,依托工业园区、老旧厂房,构建了中国工业博物馆、红梅文创园等文旅消费新场景;二是以“文旅+农业”探索乡村振兴路径,打造沈北稻梦空间、法库特色白酒小镇、清境民宿、乡驻民宿等项目;三是以“文旅+演艺”打响城市文艺品牌,围绕辽宁六地、沈阳英雄城市等主题,创作演出杂技剧《先声》、大型话剧《寻找“王成”》等主旋律精品剧目;四是以“文旅+夜经济”拓展消费场景时空,依托沈阳中街、红梅文创园、老北市、1905文化创意园等4家国家级夜间文旅消费集聚区,推出表演大秀《凤舞九天》、《锡伯出征巴图格尔》、老北市摔跤等夜间文旅产品,丰富夜间消费场景。
2024年沈阳市累计争创国家级、省级文旅品牌35项,其中1905文化创意园获评国家级夜间文化和旅游消费集聚区,青年大街商圈及其地标K11购物艺术中心入选“2024中国十大入境消费友好型商圈”榜单。在消费场景方面,2024年全市58条重点夜经济街区全面开街(较2023年新增13条),打造培育夜经济场景150余个,引进品牌首店突破114个,深入推进便民生活圈试点,建成一刻钟便民生活圈试点50个。在景区品质实现提升方面,新增4A级景区2处,分别为辽宁省科学技术馆、沈阳铁路陈列馆,3A级景区新增6个,A级旅游景区数量上升为100家。此外,沈阳推动实施城市书房、博物馆百馆、特色小剧场和文创景观等四大工程,已建城市书房28座、书屋180间,开放文博场馆106家,投入运营小剧场60家,打造创意景观百余处。这些成效丰富沈阳文旅商消费的供给层次,让“吃住行游购娱”的消费场景更具吸引力与便利性,既夯实了本地居民的消费幸福感,也显著提升了城市对外部游客的消费承载力,为沈阳建设区域消费中心城市注入了强劲动能。
三、沈阳建设国际消费中心城市过程中的问题
(一)消费转化效率偏低
1.文旅客流消费转化率偏低
2024年,沈阳全年累计接待国内游客突破2亿人次,实现旅游收入2000亿元。然而,从人均旅游消费水平来看,游客人均消费仅1000元,低于全国重点旅游城市平均水平,如南京游客人均消费1206元、成都游客人均消费1220元、杭州游客人均消费1437.6元、上海游客人均消费1275元、北京游客人均消费1807.1元等。

这一现象反映了沈阳在文旅消费转化的显著短板,即尽管游客众多但消费意愿较弱、消费深度不足,反映出消费停留时间与消费频次相对较低。人均消费低直接指向游客“浅度游”特征明显,多数游客可能以单日游、周边游为主,缺乏多日停留的规划。相较于北京、上海、南京等城市,沈阳引导游客从“基础消费”向“延伸消费”转化水平较低,导致单客消费贡献度低。在以娱乐、文创、演出等形式为主的延伸消费中,沈阳的表现较为滞后。根据2024年美团平台数据,沈阳老北市等景区虽接待游客突破1000万人次,但延伸消费内容仍以传统二人转演出等本土文化表演为主,缺乏如成都的沉浸式音乐节等具有强吸引力的创新文娱项目。此外,沈阳的文创产品开发尚未形成如故宫文创、三星堆联名等具有全国影响力的IP矩阵,游客在文化体验、主题展览、特色手作等领域的消费参与度较低,难以激发“为体验付费”的深度需求。娱乐消费场景的单一性也限制了游客停留时间的延长,导致延伸消费的持续性与复购率不足,进一步拉低单客消费贡献度。
2.消费券杠杆效应不显著
2024年沈阳市投入17.13亿元财政资金发放消费券,撬动消费168.71亿元,消费券杠杆比达1:9.8,显示出消费券对整体消费的显著带动作用。然而,在文旅专项领域,截至2023年,沈阳市四年累计发放5000万元的文旅消费券仅直接拉动消费1.65亿元,间接拉动效应不足9亿元,低于综合消费券的整体撬动能力。产生文旅消费券在流量向实际消费转化中的堵点的原因可能来自两个方面:一方面,文旅消费场景,如景区、文化演出、特色住宿等吸引力不足,难以激发游客主动消费;另一方面,消费券的使用门槛与游客需求匹配度不高,导致其对消费决策的引导作用受限。
(二)特色消费竞争力不足
沈阳市特色消费竞争力不足主要体现在融合载体附加值低方面。2024年沈阳市150余个夜经济场景中,传统餐饮和零售业态占比超70%,而文创产品、沉浸式体验等高附加值融合业态占比仍相对较低。可见,沈阳的夜经济仍停留在满足游客的即时需求“基础消费”层面,未能深度挖掘“沈水之阳”等城市文化IP的商业价值,打造具有辨识度的特色消费场景。相比之下,上海、成都等地的夜经济集聚区已形成“文化+餐饮+演艺+购物”的复合型消费模式,而沈阳的融合业态尚未形成规模效应,导致游客体验的“文化记忆点”稀缺,难以形成“为特色付费”的消费吸引力。
其次,竞争力不足还体现在文化IP变现能力薄弱方面。全沈阳市拥有沈阳故宫、张氏帅府等核心文化IP,但其消费转化能力较弱。2024年,全市106家文博场馆全年接待量达2100万人次,文创产品年销售总额较低,以沈阳故宫博物院为例,2024年累计接待观众522.31万人次,门票收入1.69亿元,但文创产业收入为5485.06万元。相比之下,北京故宫每年门票仅8亿元,文创产品收入近15亿元。可见,沈阳文化IP的变现模式仍以门票收入为主,未能有效延伸至文创开发、主题体验、衍生消费等链条。产生这一现象原因,主要在于北京故宫文创通过IP授权、跨界联名等方式涵盖各类商品,如日历、围巾、茶杯、玉镯等等。而沈阳故宫的文创产品开发仍以扇子、明信片、冰箱贴等传统纪念品为主,缺乏年轻化、个性化、高溢价的产品设计,导致游客打卡后难以形成持续消费。
此外,特色消费竞争力不足还表现在活动形式同质化严重,缺乏全国性融合消费爆点。尽管2024年沈阳通过“四季游”等活动覆盖了1000余场次,但活动模式以“节会+展销”为主,内容同质化问题突出。横向对比来看,西安的“大唐不倒翁”实景演出、淄博的烧烤文化IP、杭州的亚运文旅融合活动等,均通过“文化+创新业态”的形式形成全国性话题和消费热潮。而沈阳的活动缺乏类似“强传播性、强体验感”的爆点设计,导致游客参与度低、消费粘性弱,难以形成“口口相传”的品牌效应。
(三)商业供给结构失衡
商业供给体系的结构性失衡是制约沈阳消费市场提质升级的核心瓶颈,集中体现为头部资源过度依赖、中低端供给占比偏高及业态同质化严重三大特征,其背后折射出城市商业规划、消费引导与产业创新的多重短板。
沈阳商业空间呈现显著的“核心-外围”失衡格局。2024年,沈阳万象城销售额破百亿元,沈阳大悦城销售额36亿元,中街、太原街等传统商圈人气旺盛,单其余商圈均未突破20亿元,可见,商圈梯队存在明显断层、断档。此外,新兴区域商业体空置率较高,部分商业体空置率较高。而且,经开区内商业地块分布较为分散,未能形成集中的大型商圈,消费者购物路线被割裂,难以享受一站式、连贯性的消费体验。
其次,存在商品结构固化、基础消费主导与升级供给不足的层级落差的问题。从消费品类结构看,沈阳商业供给呈现明显的中低端固化特征。2024年全市限额以上单位商品零售中,服装鞋帽针纺织品类、日用品类等基础消费是消费市场的主要支撑。但代表消费升级方向的品类占比显著偏低,金银珠宝、智能手机、可穿戴设备等升级类商品合计占比相对较低,与成都、杭州等城市的消费升级节奏形成差距。尽管升级类商品零售增速较快,但其在整体零售结构中的占比提升缓慢,反映出供给端对消费升级需求的响应滞后,高端商业载体与品牌资源的稀缺性尚未得到根本改善。
此外,沈阳商业供给存在业态同质化、模式趋同与利润压缩的发展困境。沈阳购物中心数量多,根据赢商云智库数据,截至2024年,购物中心数量存量61个、体量存量已达731.53万㎡,近五年体量增量超200万㎡,但多数商场业态设置高度相似,大多以服装零售、大众餐饮为主,购物中心采用“超市+餐饮+影院”的标准化业态组合,特色主题业态占比低。其原因在于商业开发的路径依赖,即多数开发商将购物中心作为地产项目的配套载体,以提升住宅溢价为核心目标,而非基于区域消费特征打造特色商业生态,导致高端品牌高度集中于青年大街沿线,而新兴区域商业体缺乏差异化定位能力。
(四)内外贸协同联动不畅
1.内外贸融合程度低
从内外贸融合维度看,贸易结构转化与平台效能释放均存在明显短板。2024年,沈阳通过外贸“破零”行动新增外贸企业302家,新增进出口额达20.5亿元,虽拉动全市外贸增长近1个百分点,但内销转化效能薄弱,仅有30%的新增外贸企业开展内销业务,且新增进出口额中可转化为国内消费的商品占比不足20%,大量外贸商品未能有效衔接国内消费市场。与此同时,作为东北跨境电商发展标杆的沈阳跨境电商综试区,虽在区域内保持领先,但受限于产业基础与市场辐射范围,交易量未能进入全国前20位,与沿海发达城市的平台能级差距显著。这一现象根源在于“两个市场”衔接机制缺失,一方面,外贸企业长期依赖国际订单,缺乏国内品牌运营、渠道建设能力,面对国内消费需求升级存在“适配盲区”;另一方面,跨境电商仍以“通道型”业务为主,缺乏集展示、体验、交易于一体的线下融合载体,未能形成“跨境商品+本地消费”的联动生态。
2.消费新业态的渗透率低
2024年,沈阳市统计局数据统计,沈阳限额以上实物商品网上零售额546.9亿元,同比增长3.8%,占限额以上单位实物商品零售额的比重为26.7%。相比之下,杭州限额以上实物商品网上零售额占限上零售49.8%。这一差距本质上是数字商业生态与产业适配性的落差,沈阳以装备制造、汽车等重工业为主导的产业结构,与消费品电商的适配度较低,缺乏支撑新业态发展的特色商品供给;同时,本地电商服务机构专业化程度不足,中小企业数字化转型能力薄弱,导致新业态难以形成规模化渗透效应。
(五)数字化消费场景科技赋能水平滞后
一方面,数字平台覆盖广度与深度不足。2017年,上海建立全国首个智慧商圈,利用商圈大数据平台系统从繁杂的数据中解析实体商业的运行状况,打破数据孤岛,并从中观、微观层面解析、解读商圈的运营机理。此外,杭州、威海、成都与南京等城市纷纷落地智慧商圈,依托实时动态大数据精准刻画消费者与企业信用画像,既为消费者带来便利,也助力商业企业发展。然而,沈阳在智慧商圈的数字平台建设上明显滞后,覆盖广度与深度均未达到国内先进城市水平。沈阳9大核心商圈中,仅中街、太原街等少数头部商圈存在数字化分析,北行、塔湾、奥体等区域商圈仍以传统运营模式为主,未接入统一的大数据平台。此外,多数商业体缺乏跨商圈、跨业态的全域数据整合系统,导致数字平台覆盖仅停留在核心点位,未能形成全城联动的智慧消费网络。
另一方面,跨部门数据协同机制缺失,制约消费生态优化。商务、文旅、市场监管、政务服务等部门的消费相关数据未完全打通,形成“数据孤岛”现象。2023年沈阳开展外贸“破零”行动期间,因缺乏统一的消费需求数据共享平台,部分新增外贸企业难以精准匹配国内消费市场偏好,内销渠道拓展受阻。不同商业体的信息化系统架构差异大,数据标准不统一,且存在数据涉密顾虑,导致客流、交易、供应链等关键数据无法互通共享。数据协同不足不仅影响了企业经营决策的科学性,也导致城市消费政策制定缺乏精准的数据支撑,无法针对不同消费群体、不同消费场景推出靶向性优化措施,进一步制约了消费场景的迭代升级。
(六)首店经济水平与国际化程度低
首店数量与质量呈现“量稳质弱”的失衡态势。2023年,沈阳成功引进品牌首店120余家,超额完成年度100个的既定目标,体现出城市消费市场的增长潜力。然而,仍存在结构短板仍为突出问题。在沈阳引进的首店品牌中,以东北首店、辽宁首店或沈阳首店居多,全国首店占比较低。相比之下,引进延安的“茅台冰淇淋”体验店全国首店、秦皇岛阿那亚的“Shake Shack”亚洲首家Shack Bar店、落地扬州的“M会员商店”全国首店、进驻湛江鼎盛广场的“Love LUKFOOK JEWELLERY”全球首店等,均为带动消费能级提升的高端首店资源。此外,沈阳新引进首店类型集中于传统零售、餐饮业态,对潮流消费、品质消费的引领作用有限。这一现象背后,是沈阳高端商业载体能级不足、消费场景吸引力有限,难以满足国际顶级品牌的布局需求,也反映出对新兴消费趋势的捕捉与适配不够及时。
本土消费品牌培育滞后,区域辐射力不足,缺乏走向全国与国际的竞争力。在依赖外部品牌引进的同时,沈阳本土消费品牌的成长与迭代缓慢且宣传不足。沈阳市多数本土品牌仍停留在单店经营、区域小众认知层面,比如沈阳以重工食品为代表的一系列等品质过硬、但知名度却不高等品牌,作为与哈尔滨秋林里道斯、长春老昌春饼等类似的特色当地食品,但其区域影响力、规模化运营、知名度远不如前两者标杆品牌。这一问题源于本土品牌培育体系不完善,缺乏从产品创新、品牌包装到渠道拓展的全链条支持,导致本土品牌难以突破地域限制,无法形成“本土品牌+城市消费”的协同效应,也缺乏参与全国乃至国际市场竞争的能力,进一步削弱了城市消费的竞争力与独特的国际化辨识度
(七)市场生态环境待优化
基础设施、消费信心与商业供给的协同失衡,构成了沈阳建设国际消费中心城市的环境制约,既影响消费体验的舒适度,也削弱城市消费市场的可持续发展能力。
一方面,商业供给结构性过剩与空置率攀升并存,市场生态失衡加剧。沈阳商业综合体存量突破800万平方米,人均商业面积达1.2平方米,远超1.0平方米的国际合理警戒线,供给规模已超出当前消费市场承载能力;全年新增商业供给超100万平方米,但同质化竞争导致空置率同比上升3个百分点至18%。此外,部分非核心区域商业载体出现“关店潮”,尤其是传统零售业的关店现象尤为突出,如沈阳部分商场一楼卖场凭借餐饮、美妆或快消品等业务保持一定人气、经营良好,但二楼、三楼及以上呈现出冷清昏暗、频繁换店清仓、客流稀疏,难以形成持续经营氛围。这一矛盾源于商业规划缺乏精准研判,即新增供给多集中于传统零售业态,且与已有商业载体形成同质化竞争,而契合消费升级需求的特色商业、主题商圈供给不足,导致“有效供给短缺与无效供给过剩”并存,既浪费资源,也削弱了城市商业的整体吸引力。
另一方面,消费基础环境与居民消费信心的协同不足,从需求侧制约了市场潜力的充分释放。当前,本地居民人均可支配收入增速放缓与未来预期偏谨慎,直接削弱了大众消费,特别是大宗消费和非必需品消费的意愿。与此同时,与之相配套的消费基础设施仍存在不足。尽管为解决商圈景点附近停车难、堵塞交通问题,沈阳2024年已扩容公共及配建停车泊位10.4万个,公共交通接驳的“最后一公里”体验仍待优化,尤其节假日出行高峰期,出行拥挤、停车难问题仍屡见不鲜。此外,存在部分商圈、景点附近停车场设施以及建筑设施过于陈旧,整体环境与现代化消费场景存在脱节。以沈阳故宫附近停车场为例,其存在场地狭窄、路面破损等问题,加之周边散布着多处外墙斑驳、待拆除的老旧楼房,整体环境粗糙陈旧,与故宫的文化形象极不协调。这种“硬件落后”与“环境失调”一定程度上加剧了拥堵、降低了通行效率,也在视觉与心理上给游客和消费者带来了不良感受,影响游客和本地消费者对文旅场景的第一印象,从而影响区域的商业吸引力与消费意愿。
四、沈阳加快建设国际消费中心城市的对策建议
针对前文分析的消费转化效率低、特色消费竞争力不足、商业供给结构失衡、内外贸协同联动不畅、数字化消费场景科技赋能滞后、首店经济水平与国际化程度低、市场生态环境待优化七大核心问题,结合城市资源禀赋与发展实际,本文提出以下靶向性对策建议,推动消费能级全面跃升。
(一)深化文旅消费供给改革,激活转化效能
为解决游客“浅度游”、高附加值消费不足和消费券拉动效果弱三大痛点,关键在于深度挖掘文旅资源价值,并创造吸引人的新消费场景,最终构建一个从引人来、到留住人、再到主动消费的完整生态。
1.深挖文旅IP价值,拓展消费链条
首先,以沈阳“一宫两陵”世界文化遗产为核心IP,推动历史资源从“静态展示”向“动态体验”深度转化。在现有文创基础上,结合当下较火的动画短剧形式,围绕相关历史故事,推出针对青少年群体系列动画微短剧,以沈阳故宫大政殿的建造历程、清昭陵的祭祀礼仪等为故事原型,融入建筑细节、服饰纹样等文化元素,同步在B站、抖音以及小红书等平台上线,并配套推出动画主题盲盒、贴纸等周边,形成“内容引流+商品变现”的闭环。此外,在构建核心IP与多元场景相结合的产品体系下,沈阳故宫可延续“细节制胜”的思路,在四季冰箱贴、凤凰楼雪糕等爆款基础上,深化跨界联名合作——与美妆品牌推出沈阳故宫纹样的限定彩妆,如以馆藏瓷器釉色为灵感的口红、印有龙纹的眼影盘,与服饰品牌打造“清代服饰元素”轻奢系列,如马褂改良连衣裙、云纹刺绣外套等,并配套推出联名主题快闪店,设置更有场景吸引力的彩妆试妆台、服饰打卡点等场景化体验区。同时,结合中青年喜爱的娱乐方式,开发沉浸式实景剧本杀,以故宫红墙、福陵古松等真实场景为舞台,设计“文物修复师”“宫廷秘史”等主题剧本,玩家可身着定制服饰参与解谜,过程中嵌入鎏金工艺体验、满语互动等环节,让历史文化在互动中可感可触。
其次,激活工业特色IP,打造差异化城市记忆符号。在激活工业特色IP方面,以沈阳工业博物馆、红梅文创园为核心载体,一方面深挖“机床、锅炉、酿造”等工业遗产背后的工匠故事,推出“老铁家族”式的卡通形象矩阵,开发盲盒、徽章、主题T恤等潮玩文创,吸引年轻群体打卡。另一方面打造沉浸式工业体验空间,在红梅文创园内还原老厂房生产场景,设置“古法”锻造DIY、机床操作模拟、感受不同焊接工艺、砂型铸造流程等体验项目,并可将体验过程的DIY产品作为一项工业文创带回家,实现从场景体验到情感认同的升级,使游客在体验工艺的同时,能深度感知IP背后的工业历史。此外,场景周围可配套开设工业主题咖啡馆,让游客在体验中感受工业文化魅力。
2.升级夜间消费场景,构建多层次消费集群
在夜间消费场景实现方面,应跳出传统夜市模式,打造差异化美食场景。如在西塔街强化朝鲜族风情,推出夜间韩式料理品鉴、米酒制作体验。在西关清真美食街打造深夜食堂集群,配套民族音乐演出。还可策划《沈阳深夜食堂地图》,标注工业风、国潮风等主题小馆,引导消费者打卡探索,拉长就餐及周边消费时间。此外,应考虑推动夜经济向社区延伸,构建“24小时便民生活圈”。在居民密集区开设夜间书房、24小时便利店、社区小剧场等,配套简易餐饮与休闲区,让下班后无闲暇时间前往核心商圈的市民们,也能享受夜间消费,同时延长社区商业的消费时段。同时,为更好提供夜经济发展,应完善配套服务,尤其是夜经济场景的所在消费街区的照明设施与监控设备,应保障夜间安全、充电宝租赁等便民设施的充分与完备。
3.优化消费券投放,强化场景适配
针对文旅消费券转化不足问题,调整券种设计。消费券作为激发市场活力的重要工具,其核心价值在于通过精准投放与场景深度绑定,实现“政策红利精准滴灌、消费潜力高效释放”的目标。
一方面,按消费场景精准划分券种,锚定重点领域。打破“通用券为主”的粗放模式,聚焦沈阳夜经济、文旅消费、工业体验等核心场景设置专项券种。例如,针对夜经济场景推出夜间消费组合券,涵盖餐饮、文创体验、体育场馆等子品类,精准撬动夜间多业态消费。此外,围绕“一宫两陵”、红梅文创园等文旅载体,发放文旅体验联票券,消费者凭券可享景区门票折扣+周边文创店满减+主题餐饮优惠的“一站式福利”,延长场景停留时间。同时参照广州、成都、湖北等地经验,提高服务消费券占比,重点向餐饮堂食、非遗体验、赛事观赛等领域倾斜,契合消费升级趋势,并联动美团、大众点评等平台精准推送,结合“四季游”活动推出“消费券+主题线路”套餐,提升券核销率与消费拉动效应。
另一方面,针对不同消费群体设计专属券种,避免“一刀切”。第一,沈阳老龄化程度较高,但现有消费券对老年群体的适配性不足。多依赖线上抢券渠道,缺乏适老化操作引导,券种多聚焦商超生鲜等基础场景,未充分覆盖老年群体的健康、文娱等核心需求。因此,可定制定制“银发专属券包”与适老服务:参考上海百联“银发服务券”模式,面向60岁以上群体推出包含“基础民生+健康服务+文化休闲”的组合券包。基础民生券保留小额满减,适配社区超市、老年食堂等高频场景;增设“文化适老券”,可兑换社区老年大学课程、传统戏曲展演门票等,契合老年群体精神需求。为优化领取与核销的适老体验,应在保留线上领券渠道的同时,增设线下申领点,依托社区网格员、商户店员为老年群体提供领券指导。推动合作商户开通“长辈通道”,支持纸质券核销、现金补差价等简化流程,避免因操作门槛导致福利落空。
(二)构建内外贸融合体系,拓宽消费供给
针对外贸内销转化弱、跨境电商能级低、新业态渗透慢等问题,需打通“两个市场”壁垒,推动出口优品转内销、进商圈。同时,升级跨境电商生态、加速数字新业态与实体经济融合,填补消费供给短板。此外,激活县域经济潜力,丰富消费供给渠道与品类,为城市消费市场注入新鲜供给,形成城乡消费双向循环的良性格局。
1.构建务实高效的外贸内销推进机制
针对外贸产品转内销面临的标准不一、渠道难打通、企业转型能力不足等问题,可从市场准入、渠道建设方面同步推进,形成可操作、可考核的工作闭环。
一方面,简化市场准入流程,降低企业转内销制度成本。推进“同线同标同质”产品认定与推广,重点面向装备制造零部件、农产品、日用消费品等领域,建立企业培育名单,对通过“三同”认证的企业给予相应政策优惠。同步设立“三同”产品统一查询平台,在大型商超和电商平台设立专区分销,增强产品公信力。对已取得国际认证的产品,在符合国内标准前提下,推行“检测结果采信+企业自我承诺”制度,缩短CCC认证时间。对因订单取消等突发情况需紧急内销的产品,实行“备案销售、限期补证”的容缺管理机制,帮助企业快速消化库存。
另一方面,建设融合型销售渠道,推动外贸产品进入国内市场循环。线下统筹中街、太原街等重点商圈资源,设立“外贸优品长期展销区”,为入驻企业提供首年租金减半、装修改造补贴等支持。依托红梅文创园、1905文创园等公共空间,每月组织“外贸优品周末市集”,结合工业旅游、文创体验、冰雪经济等主题,增强产品展示与消费互动。线上与淘宝、京东、抖音等平台合作,设立“沈阳外贸优品”线上专区,免收首年平台技术服务费,协调平台资源开展专场直播,培养“沈阳外贸优品推荐官”,提升产品曝光与转化。此外,推动外贸产品纳入沈阳市消费品以旧换新、团体采购等政策支持范围,鼓励家电、家居类企业参与。面向机关、学校、医疗机构等发布外贸优品采购推荐目录,推动批量采购。建立季度对接机制,组织外贸企业与本地产业链企业开展配套协作,促进优质零部件与中间产品进入国内供应链体系。
2.完善跨境电商发展生态,切实推进“买全球、卖全球”能力建设
针对沈阳跨境电商能级低、生态不完善的问题,应依托跨境电子商务综合试验区建设契机,从物流通道、产业集聚、企业服务等环节系统推进,构建东北亚跨境电商核心枢纽,逐步增强沈阳在东北地区跨境电商领域的辐射与服务能力。
推动中欧班列与跨境电商融合发展,对经沈阳发运的跨境电商专线货物,给予物流成本支持。推进浑南、沈北等跨境电商产业园区功能优化,引入关务、税务、外汇等专业服务机构,实现通关结汇“一站式”办理。联合金融机构创新“跨境电商数据贷”产品,以企业真实出口订单和平台运营数据为支撑,为优质企业提供信用类金融服务,助力缓解中小企业融资压力。
在市场主体培育方面,实施“跨境电商企业成长计划”,鼓励企业做大业务规模。支持本地装备制造、农产品、文创等优势产业企业与跨境电商平台对接,开展产品标准化、包装国际化改造,推动工业零部件、特色食品、非遗产品等通过B2B方式出口。推动在中街、奥体等商圈设立“跨境电商体验店”,采用“线下展示、扫码下单、保税发货”模式,实现消费者当日至次日达的购物体验。面向日韩、俄罗斯等东北亚市场,每年组织“沈阳跨境电商海外推广周”,推动沈阳制造、沈阳品牌“组团出海”。
在专业服务支撑方面,重点加强面向企业的国际经贸规则咨询服务体系。 联合沈阳本地高校和国内知名经贸法律机构,组建由海关业务专家、税务专员、外汇管理顾问及涉外律师构成的咨询服务团队,开设“国际经贸规则实务”培训讲座,内容涵盖RCEP、CPTPP等自贸协定解读、原产地规则应用、数字贸易合规及跨境电商知识产权保护等企业急需领域。深入外贸及跨境电商企业生产经营一线,针对进出口环节出现的商品归类争议、完税价格认定、原产地资格获取等具体合规问题,提供现场诊断与解决方案。每年计划为全市外贸及跨境电商企业培训具备规则应用能力的业务骨干,并建立企业咨询问题快速响应机制,切实增强沈阳涉外企业的规则应用与风险防控能力。
3.激活县域经济潜力,构建城乡消费双向循环格局
完善县域商业网络为基础,强化产销衔接机制,逐步打通城乡资源流动瓶颈。支持在有条件的县区布局综合商业体,引入品牌连锁、生活服务等业态,提升县域消费服务能力。在乡镇层面推动集超市、快递、生活服务等功能于一体的商业中心建设,逐步补齐冷链仓储等基础设施短板。村级层面整合现有网点资源,建设提供商品订购、快递收投、信息服务等功能的便民服务站,切实改善农村消费条件。同步推进县域物流资源整合,支持建设面向农产品上行的冷链物流设施,提升生鲜农产品存储和配送能力。
在推动特色产品上行方面,应系统挖掘和培育县域特色农产品资源,鼓励开展绿色、有机及地理标志认证,提升产品附加值和市场认可度。积极搭建县域产品与城市市场的对接渠道,通过在城市商圈设立县域特色产品展销区、组织常态化产销对接活动等方式,拓宽销售路径。支持县域经营主体利用电商平台、直播电商等新型渠道开展产品推广和销售,培育一批具有地方特色的电商品牌。同时推动城市优质商业资源向县域延伸,吸引知名零售品牌在县域设点布局,丰富县域消费供给。组织文化创意、非遗项目进入县域开展展演体验活动,促进城乡文化消费交流。
建立促进城乡消费联动的长效机制,探索推出城乡通用消费凭证,实现城乡消费积分互通和优惠共享。推动城市大型商超、电商平台与县域生产基地建立直采直供合作,减少流通环节,提升产销衔接效率。鼓励县域因地制宜发展休闲农业、乡村旅游等业态,吸引城市消费群体进入县域,形成城乡互动、双向受益的消费循环体系。
(三)推进数字化场景赋能,提升消费体验
围绕沈阳市智慧商业发展不均衡、中小企业数字化转型困难、数据资源利用不充分等问题,建议立足全国零售业创新提升试点基础,采取“场景覆盖—主体赋能—数据驱动”三位一体的推进路径,系统提升消费服务的智能化水平和运行效率。
1.推进智慧场景全面覆盖,构建便民高效的服务网络
以文旅、民生、商圈为重点领域,系统推进数字化服务体系建设,推动智慧场景从试点示范向全域覆盖延伸,营造便捷、舒适、高效的消费环境。在文旅服务方面,重点推进主要景区数字化管理能力建设,通过客流实时监测、智能导览、分时预约等功能,有效疏导高峰客流,提升游客体验。推广“一码通”服务模式,整合门票购买、导览讲解、二次消费等功能,减少游客排队时间,提高服务效率。探索建立景区弹性价格机制,根据季节、节假日等因素动态调整,促进旅游资源均衡利用。在民生服务领域,着力完善社区数字化便民设施,支持建设集生鲜零售、生活服务、即时配送等功能于一体的社区服务平台,满足居民日常消费需求。充分考虑老年人使用习惯,在推广线上服务的同时,保留电话预约、社区代办等传统服务方式,并通过社区指导帮助老年人熟悉数字工具,实现服务的全龄友好。逐步引入商品溯源、商户信用等管理功能,提升便民服务质量与安全水平。在商圈建设方面,重点优化智慧停车服务,通过车位监测、预约使用、便捷支付等功能,缓解商圈周边停车压力。完善商圈数字导览设施,提供店铺导航、促销信息查询等服务便利消费者。结合城市特色,适度引入互动装置、夜间灯光秀等体验项目,增强商圈吸引力,延长顾客停留时间,激发消费活力。
2.优化数字化投入结构,构建大中小企业协同转型的良性生态
构建分层次、全覆盖的数字化服务体系。在引导资源优化配置方面,聚焦沈阳装备制造、工业零部件、特色农产品等优势领域,建设面向产业集群的数字化服务平台。重点支持产业带企业接入标识解析、产品溯源、线上营销等共性服务,推动铁西区等先进制造业集聚区经验向全市推广,促进产业链上下游企业的协同转型与效能提升。同时,建立数字化转型诊断服务机制,组织专业机构为企业提供现状评估和转型方案设计服务,帮助企业明确转型方向和实施路径。此外,加强数字化服务供需对接,定期组织软件服务商与制造业企业的交流活动,促进解决方案的精准匹配和落地应用。引导软件和信息技术服务业聚焦商业场景改造需求,将资源投向商业数字化转型领域,推动商业场景赋能投入占比提升。重点支持本地特色产业带的数字化转型,建设产业带数字化服务中心,提供产品溯源、直播场景搭建、线上运营支持等配套服务,助力特色产业打通数字化链路。
在示范引领方面,强化龙头企业的标杆带动和技术输出作用。支持重点商业场所和制造业企业开展全流程数字化升级,通过会员系统优化、用户画像构建等方式提升服务精准度。鼓励企业引入沉浸式体验技术,发展线上线下融合的服务新模式。建立龙头企业技术输出机制,推动其将成熟的数字化解决方案向产业链配套企业开放共享。组织开展数字化转型标杆企业参观交流活动,通过现场观摩、案例分享等形式,促进先进经验在行业内的扩散与应用。支持龙头企业联合高校院所共建数字化转型实验室,开展行业共性技术研发和人才培养。鼓励商场突破传统零售模式,向“商品+服务”综合体验转型,引入AR试衣、虚拟导购等沉浸式技术,打造“线上云逛店+线下体验店”深度融合模式,树立商业数字化转型标杆。
在中小企业赋能方面,建立全方位、多层次的支撑体系。建议培育本地专业化服务机构,为企业提供数字营销、电商运营等实操指导。推动高校与行业协会合作开展复合型数字人才培养,加强中小企业对直播电商、即时零售等新业态的应用能力。构建中小企业数字化转型服务体系,组建专业顾问团队提供转型辅导服务。开展数字化转型技能培训计划,针对企业不同岗位人员提供差异化的培训内容。建立中小企业数字化转型互助机制,推动企业之间在技术应用、人才培养等方面的交流合作,形成互帮互学、共同提升的良好氛围。引导中小企业拓展线上销售渠道,提升数字化运营能力,缩小与头部企业的数字化差距。
3.完善数据共享机制,提升消费市场治理效能
以打破数据壁垒、促进数据价值释放为目标,构建安全规范、开放共享的数据治理体系,为市场主体发展和政府部门决策提供有效支撑。
推进跨部门数据资源的整合与共享。应由大数据管理部门牵头,构建统一数据中枢平台。参照先进城市数据共享经验,推动商务、文旅、市场监管、税务等多部门数据接口打通,归集客流、消费、信用等多维度数据,建成统一的沈阳消费数据中枢。采用先进技术保障数据安全,实现“数据可用不可见”,避免数据泄露风险。对外提供多样化数据服务接口,同时开发可视化管理驾驶舱,实时展示商圈客流变化、消费结构特征、业态热度分布等关键指标,为管理决策提供直观参考。
加强数据要素对市场主体的赋能作用。依托数据平台的分析能力,精准赋能企业发展需求。面向外贸企业推出国内市场需求画像服务,基于数据中枢分析不同区域、人群的消费偏好与需求特征,定期发布消费需求研究报告,帮助外贸企业精准把握国内市场定位,解决内销渠道拓展难题。同时,针对中小商户开设数据产品服务,提供客群分析、选址建议、运营优化等轻量化数据服务,降低中小企业数据使用门槛,助力中小企业精准对接市场需求。
强化数据驱动的精准治理能力。建立政策实施效果监测评估机制,通过数据中枢实时追踪消费券核销、产业扶持等政策实施情况,监测不同群体、不同业态的政策受益情况,及时发现政策落地中的短板。针对年轻群体潮流消费需求,通过数据识别热门消费业态,定向推出适配的扶持措施;针对县域消费发展短板,分析农产品上行过程中的瓶颈问题,优化冷链物流与电商扶持政策。定期形成政策评估报告,动态调整优化措施,提升政策针对性与实施效能。
(四)培育高端消费生态,提升国际化能级
针对首店“量稳质弱”、国际品牌渗透低、本土品牌滞后等问题,以“引育结合、集聚发展、品牌升级”为核心思路,构建“精准引进、系统培育、集聚发展”的高端消费生态体系,增强城市消费的国际化吸引力与本土辨识度。
1.实施品牌引育计划,构建高端消费生态体系
在国际品牌引进方面,实施差异化招引和精准服务。建立国际品牌引进清单制度,根据沈阳消费市场特点和发展需求,明确重点引进的品牌类型和级别。对具有引领性的国际品牌,可考虑在核心商圈规划专属商业空间,提供符合品牌定位的场地条件和商业环境。建立品牌落地服务机制,由商务部门牵头组建专业服务团队,协助解决品牌入驻过程中遇到的证照办理、场地改造、人才引进等实际问题。同时,支持引进品牌与本地文化元素创新融合,鼓励其在产品设计、营销活动中融入沈阳工业文化、清文化、冰雪文化等特色元素,提升品牌在本土市场的认同度和影响力。
在本土品牌培育方面,构建全链条的孵化支持体系。设立本土品牌发展基金,重点支持具有市场潜力的老字号企业和新兴品牌进行产品创新和技术改造。建立品牌培育导师制度,邀请行业专家、成功企业家为本土品牌提供战略规划、产品定位、渠道建设等方面的专业指导。支持本土品牌与商业载体深度合作,在重点商圈设立本土品牌专区,为其提供展示销售的平台。鼓励本土品牌参与国际性展会和交流活动,学习先进经验,拓展市场视野。定期组织品牌建设培训,提升企业的品牌管理和营销能力,推动本土品牌实现从产品经营向品牌经营的转变。
在品牌集聚发展方面,优化商业空间布局和业态组合。在核心商圈规划建设品牌集聚区,营造错位发展、优势互补的品牌生态。支持商业载体根据自身定位,引进与商场调性相匹配的品牌组合,避免同质化竞争。建立品牌退出和更新机制,对经营不善的品牌及时调整,保持商业活力的持续性。鼓励发展品牌集合店、概念店等新型零售形态,为消费者提供多元化的购物体验。同时,加强商圈配套设施建设,完善交通组织、环境美化等硬件条件,为品牌集聚发展创造良好的外部环境。
2.优化高端消费空间布局,提升商业载体功能品质
针对高端消费空间布局分散、商业载体功能单一等问题,建议通过现有商业设施升级和特色消费场景营造,逐步提升沈阳高端消费环境的整体品质和吸引力。
建设高端商业标杆载体,提升现有商业空间的功能复合度与服务品质。以沈阳金廊商圈为依托,升级城市核心商业项目,对标国内顶尖高端商业综合体,优化建筑设计、业态组合与服务标准,引入奢侈品区域首发、高端定制服务、沉浸式体验等业态,打造集购物、艺术、文化于一体的高端消费地标。推动市府恒隆广场引入米其林星级餐厅和高端生活体验馆,打造集购物、餐饮、文化于一体的综合消费空间。同时,在青年大街沿线规划建设国际名品街区,引入高端定制、艺术品拍卖等特色业态,形成高端消费集聚带。加大载体与国际品牌深度合作,争取品牌区域总部、首发中心落地,提升载体的高端资源集聚能力。
在特色消费场景打造方面,着力培育三条特色消费走廊。 一是中街传统文化消费走廊,依托老字号集聚优势,引入非遗体验工坊、文化创意空间;二是西塔街韩式风情消费走廊,升级餐饮零售业态,打造24小时活力街区;三是浑南现代消费走廊,依托K11购物艺术中心,发展艺术展览、设计零售等新兴业态。每条走廊配套建设特色休憩空间、艺术装置和夜景亮化工程,形成差异化发展格局。
优化高端消费配套服务:在高端消费集聚区完善交通配套,开通专属接驳线路、优化停车服务,提升消费便捷性;引入高端商务服务、精品酒店、国际教育医疗等配套业态,打造“一站式”高端生活圈。推动高端商场引入双语导购、私人形象顾问等特色服务,支持开展新品预览会、会员沙龙等专属活动。环境提升工程:在重点商圈实施景观亮化改造,增设休憩设施和艺术装置,打造宜人的消费环境。同时,支持商圈运营方与五星级酒店、商务机构建立合作,为高端客群提供专属礼遇。加强集聚区环境品质提升,优化景观设计、灯光布置、商业氛围营造,提升消费体验感。
3.强化本土品牌培育,构建全链条升级体系
针对沈阳本土品牌创新不足、市场竞争力较弱等问题,建议系统推进本土品牌培育工作,通过产品升级、品牌重塑、渠道拓展等举措,全面提升本土品牌的市场影响力。
推动产品创新与品质提升。支持本土品牌挖掘自身特色与文化内涵,重点推动老字号企业与新兴消费品牌开展产品创新,如传统餐饮品牌“老边饺子”“马家烧麦”“李连贵熏肉大饼”等高品质老字号推出伴手礼与食盒特产产品。支持老龙口、八王寺等老字号开发符合现代消费需求的新品,如低度酒饮、健康饮品等。鼓励装备制造企业依托产业优势,开发工业文创、模型玩具等衍生品;推动非遗技艺与现代设计结合,开发具有沈阳特色的文创商品。建立品牌创新联盟,组织制造业企业、设计机构与高校开展合作,提供产品设计、工艺改进等专业服务。此外,搭建本土品牌创新合作平台,推动品牌与高校、科研机构、设计团队合作,引入先进技术与创意理念,提升产品品质与创新力。
在品牌建设与传播推广方面,构建系统化支持体系。 建议实施本土品牌形象提升计划,组织专业机构为品牌提供整体视觉设计、品牌故事挖掘等服务。重点支持中街冰点、克拉古斯等具有市场基础的品牌进行形象升级,打造现代化、国际化的品牌视觉系统。策划“沈阳品牌周”等推广活动,在重点商圈设立本土品牌展销专区,利用抖音、小红书等新媒体平台开展内容营销。建立品牌传播资源库,为本土品牌提供专业摄影、视频制作等配套服务。
在市场拓展与渠道建设方面,提供全方位支撑保障。推动本土品牌进入主流销售渠道,支持大型商超设立本土品牌专区,鼓励电商平台开设沈阳品牌旗舰店。建立品牌连锁发展支持机制,为拓展连锁门店的品牌提供选址评估、店铺设计、运营管理等专业服务。组织本土品牌参与国内外重要展会,设立沈阳品牌联合展区,提升整体影响力。完善品牌发展服务体系,建立品牌专家智库,提供法律咨询、知识产权保护等专业服务,为本土品牌发展保驾护航。
(五)优化消费配套环境,提振消费信心
针对基础设施老化、消费信心弱、商业过剩等问题,以“硬件升级、信心保障、供给调控”为核心路径,完善消费支撑体系,稳定消费预期,优化市场生态,为城市消费市场注入持久活力。
1.完善消费基础设施,优化市场发展环境
在商业空间功能优化方面,着力提升现有商业场所的服务能力。对核心商圈建成时间较长的商业建筑实施“功能焕新”工程,结合消费体验需求优化空间设计,如调整内部动线以减少拥堵、增设休息区与亲子服务设施等,提升消费者购物体验的舒适度。同时,推动商业建筑外立面与内部环境的品质升级,融入城市文化元素与潮流设计,增强商业载体的视觉吸引力与辨识度,打造兼具实用性与美观性的消费空间。
在停车配套改善方面,采取综合措施缓解重点区域停车压力。建议在商圈周边合理规划停车设施,充分利用现有空间资源增加停车供给。推动停车场智能化改造,完善车位引导、快捷支付等功能,提高停车场运转效率。探索建立错时共享机制,推动商业、办公、居住等不同功能的停车资源在时段上互补利用。通过精细化管理手段,优化停车资源配置,切实改善消费者的停车体验。此外,加强马路两边车辆乱停的现象的管理,优化道路泊位规划,在不影响主路通行的前提下,在商圈周边支小路、背街小巷增设限时免费泊位或夜间专用泊位,引导车辆“有位可停”。
2.优化商业供给结构,推动供需动态平衡
首先,加强商业规划引导,优化空间资源配置。加强商业项目规划管控,对规划中的商业综合体项目进行科学评估,结合区域消费需求与现有商业存量,严格控制传统零售型商业综合体的新增数量。引导新增商业项目向特色化、体验化方向发展,重点支持与城市产业发展方向相契合的商业形态,建设新型前沿科技体验中心。同时支持文旅、体育、亲子、健康等契合消费升级需求的业态,推动商业供给从“量的扩张”向“质的提升”转变。
其次,推动存量商业设施功能转型与效能提升。针对空置率较高的商业体,开展专项调研,分析空置原因与区域消费需求特征,制定“一企一策”的业态调整方案。例如,引入工业主题博物馆、社区便民服务中心、沉浸式体验场馆等特色业态,盘活闲置商业空间,提升商业体的吸引力与运营效益。同时,推动低效商业载体与周边消费场景联动、闲置商业空间功能再造,探索改造为社区服务中心、创新产业孵化基地等新型空间,提升商业设施与区域发展的适配性。建立商业载体转型支持机制,提供专业咨询和技术指导服务,实现从“单一商业”向“综合服务”的转型。
最后,明确商圈差异化定位,塑造区域特色消费名片。推动商圈差异化定位发展,制定“商圈差异化发展规划”,结合不同区域的人口结构、消费特征、文化资源等因素,明确各商圈的核心定位与特色方向。如中街商圈,依托沈阳方城文化底蕴,强化“历史文化+国潮商业”融合。通过引入非遗工坊、盛京文化主题店,联动故宫、张学良旧居开展文创产品首发活动。奥体商圈,突出“家庭亲子+体育娱乐”主题,依托沈阳环球港动感城,集聚儿童体能训练、青少年运动赛事、家庭餐饮等业态。长白岛商圈,服务高端社区,发展“品质生活+滨水休闲”。引入低碳轻食餐厅、设计师品牌集合店,结合浑河南岸公园资源开发滨水夜市、露营咖啡等消费场景。西塔北市商圈,突出“民族风情+跨境消费”,升级朝鲜族特色餐饮、韩国商品展销,联动沈阳跨境电商体验店提供“线下体验+保税直提”服务。通过差异化定位,避免商圈同质化竞争,提升商业市场整体运营效率与吸引力,从而逐步形成“特色互补、供需匹配”的商业供给新格局,减少重复建设与资源空置,提升整体商业效能与消费吸引力。
作者简介

余淼杰,辽宁大学党委副书记、校长。系联合国国际经济学会会士、长江学者特聘教授、国家杰青基金获得者、北京市卓越青年科学家、北京大学博雅特聘教授、现任第十四届全国人大代表、国家监委特约监察员、经济学国际顶刊Economic Journal副主编。享受国务院政府特殊津贴。全球经管类前1%高引论文经济学者,也是迄今为止唯一获得“英国皇家经济学奖”的华人学者。

宇超逸,辽宁大学金融与贸易学院专任教师,讲师,硕士生导师。